1 Introduction

The COVID-19 pandemic profoundly disrupted science communication, reshaping how knowledge was produced, shared, and legitimated under conditions of urgency and uncertainty, while simultaneously shaping public attitudes, influencing policies, and contributing to the construction of scientific authority. Scholars in science communication, science and technology studies (STS), and the history of science and medicine have examined how communicative processes structure relationships between experts, publics, and institutions [Gustafson & Rice, 2019; Davies, 2019; Flemming et al., 2018]. Yet while much of this research focuses on public-facing communication, relatively little attention has been paid to emotional dynamics within expert communities themselves — particularly in moments of crisis.

The project Networks of Transmission and Communication of Knowledge & Expertise: Tracing Critical Information Flows during the COVID-19 Pandemic (NETRAC-NeX), in which we both authors participated as main researchers, highlighted an equally significant and somewhat understudied area: science communication within the medical/scientific communities in Greece, focusing on the flows and networks of knowledge that emerged in response to the COVID-19 pandemic.

This paper examines how emotions circulated among experts during the COVID-19 pandemic in Greece, focusing on their role in shaping both the production and communication of scientific knowledge. Drawing on empirical data gathered through the NETRAC-NeX project, we explore how emotions were communicated during a health crisis marked by uncertainty, rapidly evolving knowledge, and the urgency of decision-making. Our data derive from 31 semi-structured interviews (22 participants) conducted both in person and online via Webex carried out between January and October 2024 (see, Methods).

To guide our investigation, we ask three research questions that align closely with our analytical focus and empirical findings:

  1. How did emotions shape the production and circulation of scientific knowledge within and across expert communities during the COVID-19 pandemic in Greece?

  2. In what ways were emotions — such as uncertainty, guilt, fatigue, and hope — expressed, silenced, or embedded in different forms of expert practice?

  3. How were emotional dynamics influenced by institutional, gendered, and professional hierarchies within Greek medical and scientific institutions?

While these questions resonate across different national settings, it is important to situate them in a specific context. Greece provides a distinctive setting for examining expertise and emotion in pandemic governance. The Hellenic National Public Health Organization (EODY) and scientific advisory committees played a central role in shaping governmental decisions within a highly centralized system. In addition to this, the limited public consultation, and strong politicisation created conditions where expert advice carried both technical and affective weight. This institutional landscape underpins our analysis of how uncertainty and emotion circulated among experts.

We are particularly interested in emotions as socially and politically situated practices. Building on Sara Ahmed’s concept of emotional ‘stickiness’ and drawing from intersectional feminist epistemologies for the analysis of the empirical data, we explore how emotional expressions and silences alike were shaped by the social and scientific positions of the actors involved. By examining the entanglements of knowledge, emotion, and power, we show that emotion was not simply communicated through the circulation of feelings, but also through what remained unsaid. This internal affective landscape, especially under the pressures of COVID-19 — shaped epistemic authority, trust, and knowledge production. In shifting focus from public discourse to intra-expert dynamics, the paper offers a critical reframing of emotion as central to how scientific knowledge is produced, stabilized, and contested.

2 State of the art

The intersection of emotions, science communication, and crisis has generated a growing interest across multiple fields. Yet most existing research centers on the emotional dynamics between science and the public, with far less attention to the affective dimensions shaping communication within expert communities. To contextualize our study we review three main areas of scholarship: (1) the role of emotions in science communication, (2) the dynamics of uncertainty and risk, and (3) the interplay of emotions, risk/uncertainty, and communicative practices in science.1

Much literature on science communication acknowledges emotion as central to public engagement, trust-building, and meaning-making. Scholars such as Davies et al. [2019] argue that science communication is not merely a matter of transmission but an emotionally charged cultural practice, in which knowledge is co-produced and circulated through affective attachments. They have explored how science communication narratives influence beliefs and behaviors through storytelling [Riedlinger et al., 2019], rhetorical techniques [König & Jucks, 2019], fiction, and cultural contexts [Sinai et al., 2022; Michael et al., 2018]. Similarly, Valdez-Ward et al. [2024] (see also Croak and Walker [2024]) analyze emotions such as trust and belonging as they relate to scientists themselves.2 Davies [2019] offers a critical review of the literature, focusing on the role of emotions in scientific practice, public engagement, and productivity.

However, this literature overwhelmingly focuses on emotions as tools for audience engagement, rather than as forces shaping the production of scientific knowledge itself: affect in science communication together with approaches that contest the traditional dichotomy between reason and emotion, recognize emotional and affective dimensions as integral to scientific practice.

Parallel to this, an extensive literature on uncertainty and risk in science communication investigates how uncertainty affects public trust, credibility, and engagement.3 These studies address risk communication strategies (see Heidmann and Milde [2013]), transparency, and ethical concerns, particularly in the context of crisis. Communication is framed as integral to crisis management, encompassing prevention, response, and revision [Kuntzman & Drake, 2016]. Risk communication is viewed not only descriptively but as a form of mitigation and resilience-building [Drake et al., 2016]. Scientists’ role in managing uncertainty is also emphasized [Gustafson & Rice, 2019; Sturloni, 2005; Lüthje, 2015]. While these studies provide valuable insight into the emotional underpinnings of public trust and institutional responses, they also tend to locate emotion in the audience or public domain. The affective experiences of experts — those navigating uncertainty from within institutions — are rarely analyzed in relation to the production and circulation of knowledge.

A third strand of literature focuses on the interplay between emotions, uncertainty/risk, and science communication. Studies in this area explore how emotional responses shape public perception and trust. Flemming et al. [2018] analyze the emotionalization of science communication and its effects on risk assessment. Sjöberg [2007] addresses the influence of positive and negative emotions on risk perception, while Engdahl and Lidskog [2012] theorize trust as an anticipatory emotion developed through relational and emotional involvement. Xie et al. [2011] discuss how visual representations and emotion mediate risk perceptions in the context of technological and natural hazards.

Despite growing interest in emotion and science communication, key gaps remain: most studies focus on public audiences, treat emotions as reactive rather than constitutive,4 analyze communication and emotion separately, and offer limited engagement with the socio-political dimensions of emotion. Our work addresses these gaps by drawing on a growing literature that theorizes emotion as a collective, circulating force — drawing from Wetherell’s affective practices [2012], Hochschild’s feeling rules, White’s emotional economies [2009], Lupton’s emotion-risk assemblage, and especially Ahmed’s [2018] affective economies. These frameworks move beyond instrumental views of emotion toward more politically attuned analyses. Building on this, we examine how emotions shape epistemic authority, communication, and institutional legitimacy within expert communities during crisis, as integral to the production and circulation of knowledge.

2.1 Beyond the state-of-the-art: emotions in Sara Ahmed’s theory

Building on this theoretical foundation that theorizes emotions in science communication, we turn to Sara Ahmed’s approach to emotions, which serves as a cornerstone for our analysis of the communication of emotions within the circulation of knowledge in scientific and medical communities in Greece. By deepening the theoretical exploration of emotions through their political performativity and social aspects [Athanasiou, 2020], we aim to explore the multiple ways in which uncertainty is felt during times of crisis. According to Ahmed’s theory,5 the exploration of emotions is more about understanding what emotions do rather than defining what emotions are [Ahmed, 2018]. Ahmed’s framework allows us to trace how emotions become attached to specific knowledge practices, such as data gaps, ethical dilemmas, or institutional authority. In moments of crisis, these affective attachments intensify, structuring how knowledge is trusted, silenced, or legitimized. For example, anxiety may adhere to incomplete protocols, while trust accumulates around authoritative figures or procedures because of their emotional histories and institutional positioning. Emotions, in this view, do not merely reflect institutional dynamics, they produce them.

This theoretical approach is also intersectional. Emotions circulate differently depending on the subject positions of those involved. Drawing on Ahmed’s feminist analysis, we attend to how emotions adhere unevenly across axes of gender, professional status, and institutional power. Emotions help constitute who is recognized as credible, whose exhaustion is acknowledged, and whose silence becomes meaningful.

Rather than offering a predictive model, Ahmed’s theory provides a political and epistemological lens through which to interpret our empirical material. It enabled us to identify how emotions moved through the spaces of expert communication — what stuck, what remained unsaid, and what carried institutional weight. These dynamics became especially salient in our coding of guilt, fatigue, trust, and silence, where emotional force shaped epistemic authority and institutional legitimacy. In this sense, Ahmed’s theory offered a conceptual vocabulary and a methodological orientation for interpreting affect as constitutive of knowledge production and circulation during crisis.

3 Methods

The study explores the intersection of emotion, science communication, and crisis within the Greek medical and scientific community. It examines how emotions were expressed, framed, and circulated — and how their absence also shaped knowledge production and organizational responses — under conditions of heightened uncertainty. To analyze the role of emotion in science communication during the COVID-19 pandemic, we adopt a qualitative approach grounded in both theoretical and empirical inquiry.

At the empirical level, our data were derived from 31 semi-structured interviews with 22 participants who were directly involved in managing the COVID-19 crisis. (See Table 2.) In several cases, we interviewed the same person more than once, reflecting the flexible nature of qualitative research. Because participants differed in how much they shared, follow-up interviews enabled us to address topics not covered initially and to gain a deeper understanding of their perspectives. These interviews were conducted in the framework of the Netrac-NeX research project, funded by the Hellenic Foundation for Research and Innovation (H.F.R.I) and totaled approximately 3,000 minutes (50 hours). They were carried out both in person and online via Webex, between January and October 2024. The participants were drawn from four of the seven Regional Health Authorities (YPE) in Greece — Attica, Western Macedonia, Thessaly and Central Greece, and Crete — covering diverse healthcare infrastructures and major cities such as Athens, Thessaloniki, Larisa, and Heraklion.

Participants were selected purposely based on their involvement in the scientific and medical response to COVID-19 and their potential to reflect on institutional and epistemic dynamics. While availability and willingness to participate were practical constraints, we aimed to include a range of roles and institutional contexts -from frontline care to public health decision-making- to capture diverse emotional and professional experiences. Our interviewees were professional experts reflecting on their institutional roles and experiences, and they did not share sensitive personal data or data related to patients or health data or data related to clinical interventions of the kind that would typically require additional protective measures. Confidentiality was orally agreed upon with each participant and recorded. We assured them that no quotes would be attributed to real names, and that any names used would be fictional if attribution was necessary. Researcher reflexivity played a central role throughout the analysis. As scholars with cultural familiarity with the Greek context, trained in science communication, history of medicine and critical STS, we approached the interviews as situated interlocutors. Our interpretive lens (in line with the reflexive orientation advocated by Braun and Clarke [2022b] and Silva Luna and Bering [2022]) was shaped by prior engagements with affect theory, as well as our own emotional responses during the pandemic. These positionalities influenced how we recognized certain silences, emotional registers, or tensions as analytically meaningful, and how we framed key themes around affective work and epistemic hierarchies.

Following Braun and Clarke’s [2006, 2019, 2020, 2022b, 2022a]6 approach to reflexive Thematic Analysis (TA), we treated analysis as an iterative, interpretative process in which themes are actively constructed rather than discovered. We manually coded data in Excel, grouping excerpts under emerging affective and epistemic categories (such as stress, uncertainty, fatigue, authority, and trust) allowing overlap to reflect complexity. In our coding, we treated silences, pauses, and withheld responses not as absences of data but as meaningful affective registers, analyzing them in relation to power hierarchies, emotional labor, and institutional constraints. We began by immersing ourselves in the transcripts, noting recurring affective expressions, tensions, silences, and hesitations. While we did not use formal inter-coder reliability, we adopted a reflexive, consensus-based approach in line with Braun and Clarke’s emphasis on interpretative depth. Each of us independently coded a subset of transcripts, then collaboratively refined codes and explored intersections. Themes were tested and reshaped through repeated engagement with the full dataset to capture both explicit narratives and latent affective dynamics.

Triangulation was achieved by integrating Braun and Clarke’s thematic analysis with Ahmed’s affect theory, allowing us to analyze how emotions circulate and structure relations of power. Drawing on Silva Luna and Bering’s [2022] reflexive TA, we treated reflexivity as central throughout — recognizing that our interpretations were shaped by our own disciplinary, cultural, and emotional positionalities, which influenced what we coded and elevated to thematic significance. We also applied TA both at the semantic level, focusing on specific content within participants’ accounts, and at the latent level, attending to the underlying assumptions, ideologies, and social norms shaping those accounts. In addition, we treated emotional expressions as socially and culturally produced forms of meaning-making [Burr, 2015; Gergen, 2001]. This approach enabled us to examine how emotions such as stress, doubt, and uncertainty were constructed and performed in relation to institutional authority, expert knowledge, and communication within expert communities.

Importantly, Sara Ahmed’s theory of affective economies and emotional “stickiness” [2004, 2010, 2017, 2018] was not applied post hoc but informed our analytical orientation from the outset. We traced how emotions became attached to specific knowledge objects, professional roles, or institutional decisions, and how these attachments structured authority, recognition, and communicative practices. By combining thematic analysis with affect theory, we developed a framework capable of capturing both the overt and implicit emotional dynamics that shaped science communication during the pandemic.

Combining Thematic Analysis with affect theory offered a robust framework for identifying both explicit and implicit emotional patterns in expert communication. This approach allowed us to examine how emotions — both present and absent — circulated alongside knowledge and shaped the management of the COVID-19 crisis in Greece. Ahmed’s theory of affective economies was key to tracing how emotions adhered to objects such as knowledge practices, clinical routines, political decisions, and even other emotions, accumulating affective value and shaping social relations. While Thematic Analysis helped us detect recurring patterns across the data, affect theory provided the interpretive lens to theorize their significance. Together, these tools enabled a rigorous, nuanced analysis of the affective dynamics underpinning expert communication in crisis.

4 Findings and thematic interpretation

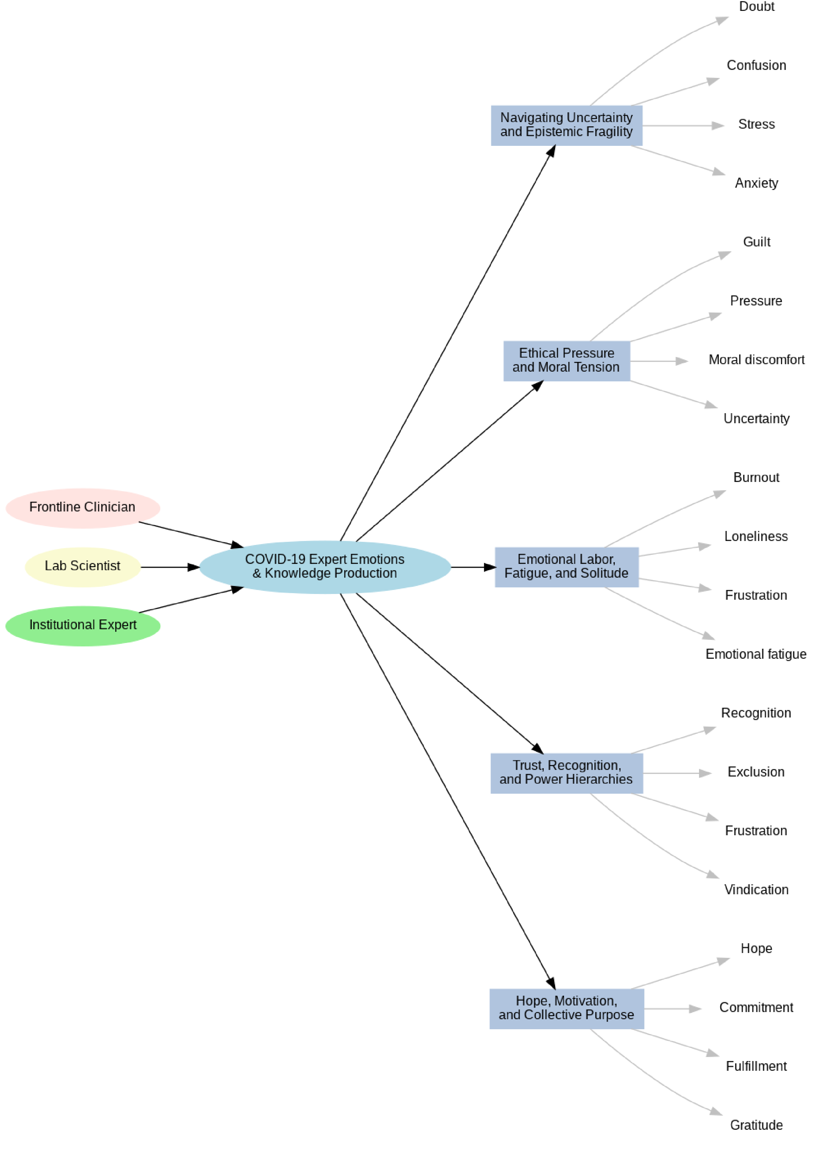
To structure our analysis, we return to the three research questions guiding this study. The five themes below illustrate how emotions circulated within expert communities during the COVID-19 crisis, shaping how knowledge was produced, evaluated, and communicated. These themes reflect our interpretive engagement with the data and demonstrate how affective dynamics (uncertainty, guilt, and trust) became embedded in expert practices, institutional relations, and epistemic hierarchies. Drawing on reflexive thematic analysis (see Table 1 and Figure 1), we identified and constructed five interrelated themes that reflect our interpretation of how affective experiences intersect with knowledge forms, professional roles, and institutional structures. These themes are the following (1) Navigating Uncertainty and Epistemic Fragility, (2) Ethical Pressure and Moral Tension, (3) Emotional Labor, Fatigue, and Solitude, (4) Trust, Recognition, and Power Hierarchies, and (5) Hope, Motivation, and Collective Purpose. They shed light on how emotion and knowledge co-constitute each other in crisis, and how science communication operated as a practice of managing affective attachments and responsibilities. We use ‘epistemic fragility’ to describe socially embedded anxieties around incomplete knowledge [Wynne, 1992]; ‘moral tension’ to capture ethical strain under urgency [Rose & Novas, 2005]; and ‘emotional infrastructure’ for the affective ties that sustain collective purpose under pressure [Berlant, 2011].

While themes are interwoven across questions, each RQ is primarily addressed through specific affective patterns and expert experiences. Below we offer a mapping of this pathway, showing how emotions, as conceptualized through our theoretical framework, move from research focus to thematic interpretation to empirical insight. (See also Table 1.)

The first theme, Navigating Uncertainty and Epistemic Fragility, addresses RQ1: How did emotions shape the production and circulation of scientific knowledge within and across expert communities? We argue that emotions like doubt and fatigue adhered to knowledge gaps, structuring what could be considered credible under pressure. These affective responses -ranging from confusion and anxiety to fear- shaped how experts related to the unknown, adapted practices in real time, and enacted authority amid uncertainty. Clinicians and institutional experts reported deep epistemic insecurity, intensified by the absence of clear protocols and reliable data. As one noted, “there are no guidelines — everything is being written in real time.” (RSI1) This quote illustrates not just the procedural instability of early pandemic responses, but also the emotional destabilization that accompanied it. Using Ahmed’s concept of emotional “stickiness,” we interpret uncertainty not merely as a knowledge gap, but as a circulating affect. Unclear data, provisional guidelines, and improvised decisions became emotionally saturated objects — sites where fear, hesitation, and epistemic fatigue adhered. Emotional responses actively structured how knowledge was stabilized and legitimized under pressure. Others described the layered uncertainties of prediction models, where each parameter carried its own degree of imprecision. These conditions compelled experts to continually reinvent knowledge practices in response to evolving demands.

Frontline clinicians described how scientific and ethical gaps contributed to an embodied sense of fear and ignorance. One recalled, “It took a long time to understand the mechanisms of death truly…They didn’t perform autopsies because the coroner shouldn’t be exposed to the virus.” (RSC1) This reveals how institutional caution compounded epistemic gaps, leaving clinicians with a bodily sense of confusion and helplessness. This uncertainty gave rise to what many described as “epistemic fatigue,” with some adopting a suspension of critique as a coping strategy: “So we carried all this burden. We didn’t even have the time to step back and take a critical look…”. (RSC2) This moment marks a collapse of reflexive capacity, where emotional exhaustion and institutional pressure produced an “affective urgency” that shaped what could be known, said, or questioned. Epistemic fragility here is not a socially charged anxiety demanding rapid adaptation, echoing Wynne’s [1992] account of uncertainty in expert systems.

In moments of knowledge vacuum, even the most minor publications became emotionally significant, offering comfort or a semblance of orientation: “In that position as a doctor, one also felt the insecurity of going in blind — no guidance, nothing — so even the smallest publication was welcome…” (RSC3) This attachment of emotional value to minimal evidence underscores how uncertainty was affective. Minor documents became emotionally charged anchors, helping experts perform certainty.

Such knowledges were not neutral; they became affectively charged, as emotions of anxiety and epistemic insecurity stuck to them, shaping their perceived reliability and influencing whether they could circulate with credibility. Thus, emotions surrounding uncertainty and fatigue played crucial roles in the practices of knowledge production and circulation and the processes of establishing knowledge credibility and standardizing related epistemic criteria. As one clinician noted, “We were much more willing to accept the knowledge produced at that time — knowing it might no longer be valid in a month.” (RSC4) Such examples show how similar emotions were attached to different practices in managing the pandemic. These dynamics were shaped less by the type of expertise and more by the authority it granted. Institutional experts, with broader public roles, operated in formal arenas, while clinicians worked in intimate, patient-centered settings. These distinct social contexts influenced how emotions shaped their priorities, research questions, and approaches to problem-solving.

The second theme, Ethical Pressure and Moral Tension, addresses RQ2: In what ways were emotions — such as uncertainty, guilt, fatigue, and hope — expressed, silenced, or embedded in different forms of expert practice? We argue that guilt and moral uncertainty emerged from the blurred boundaries between care and research, where professional roles and responsibilities were ambiguously distributed. These emotions were frequently managed through references to institutional protocols or external guidelines. Yet procedural language did not erase emotional tension — it often became the very site where affective discomfort was registered, deferred, or left unresolved.

Health experts grappled with moral ambiguity, blurred ethical boundaries, and personal responsibility under the constraints of urgency. The collapsing distinction between research and care prompted many to question the moral integrity of their decisions, as reflected in one expert’s uncertainty: “It’s unclear whether the participant was calm enough to understand that what I was doing was a study — not a treatment.” (RSI2) This quote reveals a moment of ethical dissonance, where research blurred into care. The speaker’s uncertainty is not just procedural but affective — a struggle to reconcile professional intention with moral ambiguity. Guilt and doubt attach to this uncertainty, which in turn shape decisions about disclosure, consent, and knowledge transmission. Another echoed this concern: “For the first time, a subject might not clearly distinguish between doing research and providing treatment.” (RSI3) In navigating these ambiguities, the language of deferral — such as “we followed WHO and EODY7 guidelines” — emerged as a coping mechanism, allowing health professionals to manage guilt and redistribute moral responsibility upward. These shifting responsibilities reflect what Rose and Novas [2005] describe as a biopolitical moral economy, where ethical burdens are subtly redistributed in times of crisis.

Silence, too, operated as an affective register: moments of withholding or non-engagement became strategies for emotional and ethical self-protection. As one clinician explained, “Since we weren’t…how can I say it, officially responsible for them…I didn’t give any information.” (RSI4) Institutional experts reported similar struggles, describing how the intensity of bureaucratic and temporal pressures led to the erosion of moral clarity: “The pressure was so intense that the fine line between administrative decisions and ethical responsibility nearly disappeared.” (RSI5) Here, the emotion of guilt became entangled with epistemic doubt, forming a moral economy of urgency.

Meanwhile, lab scientists highlighted how methodological gaps bred self-doubt and guilt, producing an ongoing need for methodological recalibration and internal negotiation: “We must have done something wrong. In my mind, it was like, ‘Ana,8 you’re doing something wrong, you have to fix it. Ana, figure it out and fix it.’ Yes, yes — I felt guilty.” (RSL1) Examples like the ones mentioned above show how emotions became attached to ambiguous procedures, blurred roles and moments of silences. Moreover, they show how systemic uncertainty is internalized as personal failure, reinforcing Ahmed’s argument that emotions circulate responsibility unevenly.

The third theme, Emotional Labor, Fatigue, and Solitude, also speaks to RQ2. This theme focuses on how emotional labor sustained expert authority under crisis, often through silent endurance, self-erasure, and affective overextension. Emotions such as burnout, emotional numbness, and isolation were not merely consequences of overload; they became performances of credibility, especially for women and those in marginalized roles. These affective states were both enacted and suppressed, shaping who could be seen as competent, reliable, or dispensable within strained institutional environments.

Lab scientists and institutional experts described working under extreme conditions marked by long hours, minimal recognition, and physical exhaustion. A female researcher recalled, “I was sleeping four hours a night…writing papers and falling asleep on my laptop,” (RSL2) while another reflected, “It was the hardest period of my life. I worked until sunrise.” (RSL3) These narratives evoke the physical toll of invisible labor, where exhaustion becomes an unspoken criterion of credibility. Another noted: “More responsibilities kept coming…that’s what broke me.” (RSL4) This moment of collapse marks a threshold where institutional demands exceed affective capacity.

Most of the actors who described conditions of pressure and exhaustion, as in the examples mentioned above, were women. Women were not only expected — or felt a heightened sense of responsibility — to exhaust themselves in managing uncertainty and, by extension, the crisis itself, but they were also the ones who most explicitly recognized the significant role emotions played in organizing both their tasks and the knowledge they produced. Another lab participant reflected: “My parents kept saying, ‘Take a break, girl,’ but I couldn’t, because I knew someone had to do it.” (RSL5) This statement reveals the gendered moralization of care, where the burden of emotional labor is naturalized and internalized.

These dynamics show how emotional work becomes gendered and moralized, attaching to subjects through duty and guilt. Drawing on Ahmed’s affective economies, we interpret this emotion as circulating through institutional silence and moral expectation. This aligns with Hochschild’s [2003] view of emotional labour, where gendered care sustains institutional stability but goes unrecognized. Epistemic fatigue [Wynne, 1992] emerged from uncertainty, and the expectation that women would absorb emotional burdens — making their fatigue both a sign of crisis and a marker of whose care held the system together.

The emotional work they undertook extended far beyond the communication of scientific knowledge. It involved performing calm, certainty, and reliability — affects they did not always feel. As one frontline clinician explained, “We had the uncertainty…but I say this more about the psychological burden each individual doctor carried.” (RSC4) This reveals how emotional containment became a performance of credibility. Several participants described entering a kind of automated survival mode: “I functioned like a machine during that time,” noted a lab researcher (RSL6). This metaphor signals the erasure of emotional subjectivity in expert roles. Affect is not absent — it is suppressed. Women, and those in closer proximity to patients, were often the ones who had to navigate the simultaneous presence of intense emotions and the pressing need to produce new knowledge. As Ahmed notes, emotions gain ‘stickiness’ through repetition, attaching to bodies, roles, and institutional gaps. One lab scientist captured this: “I was completely alone… everything was on me.” (RSL7) This quote encapsulates affective isolation, where institutional silence amplifies emotional burden.

The fourth theme, Trust, Recognition, and Power Hierarchies, addresses RQ3: How were emotional dynamics influenced by institutional, gendered, and professional hierarchies? This theme examines how emotions such as trust, mistrust, exclusion, and pride shaped experiences of credibility and visibility across expert communities. We argue that affective validation mirrored institutional power, i.e. those in central or senior positions were more readily recognized and emotionally affirmed, while others, especially those at disciplinary or geographic margins, had to repeatedly prove their competence. Emotional dynamics thus reinforced existing hierarchies, determining whose knowledge was seen as credible and whose voices remained peripheral. A lab scientist noted, “I started to gain confidence because I had full oversight of what I was doing.” (RSL3) This performance of confidence amid uncertainty illustrates Ahmed’s idea of emotional surfaces — where authority is maintained through affect rather than certainty. Emotion, in this context, adheres to institutional expectations of composure despite inner doubt. Lab scientists and institutional experts described experiences of exclusion shaped by gender, disciplinary background, or regional affiliation, often requiring them to continually prove their competence. Another participant reflected, “Yes, because obviously there were others to whom I had to prove I wasn’t an elephant…There was doubt until something was fully established.” (RSL7) This metaphor underscores the burden of epistemic marginalization. Doubt becomes affectively attached to bodies and identities, not just to claims or data.

Trust and mistrust were directed to the producers of knowledge, attached to the generated knowledge, and organized the different types of knowledges: what type of knowledge was credible enough to be communicated was also related to the effects of the positionality of the producer. They (trust and mistrust) were affectively distributed, not only toward the knowledge itself, but toward the bodies and social positions of its producers. In Ahmed’s terms, recognition stuck more easily to certain identities (e.g., men, central institutions), while marginalization clung to others, shaping whose contributions became visible, validated, or ignored. In contrast, moments of recognition, though often long delayed and uneven, were described as emotionally powerful. For some, it offered a release from internalized self-blame: “…so the self-doubt about not knowing how to do it was enormous, and eventually the guilt lifted — it wasn’t my fault the experiment didn’t work.” (RSL5) This moment reflects the restorative function of affective recognition — when emotional validation interrupts cycles of self-doubt and epistemic shame. Others framed recognition as a turning point: “Recognition…that’s when they listened to me and asked for my opinion.” (RSL2) Such acknowledgments signal not just visibility, but the affective affirmation of one’s scientific subjectivity. Recognition becomes a relational process shaped as much by emotion as by formal authority.

Given the instability of formal structures, participants frequently relied on interpersonal trust and peer credibility to navigate uncertainty. As one frontline clinician explained, “The credibility of the data summaries came from the credibility of the faculty member…but that knowledge could change by tomorrow.” (RSC5) Here, credibility becomes both affective and provisional — anchored in personal relationships rather than institutional assurances. Another added, “The criteria changed, but they imitated the previous ones…the logic was: since they produce research there, whatever they do must be correct.” (RSC6) This indicates how affective trust in reputational authority compensates for procedural instability, allowing knowledge to circulate even when standards fluctuate. These accounts underscore how credibility was socially anchored yet temporally unstable. In Ahmed’s terms, trust does not simply exist — it moves, adheres, and accumulates. It circulates through networks of perceived competence, often reinforcing or contesting institutional hierarchies.

Recognition, in this context, became more than epistemic affirmation — it was an emotional necessity. As one institutional expert shared, “I gave some talks and spoke to people — it felt rewarding, like part of science reached an audience that it normally wouldn’t. I felt like I learned something.” (RSI3) A lab scientist echoed this sentiment: “There was immense validation because I received really positive feedback…and appreciation for the knowledge they believed I had on the subject.” (RSL4) These moments show that trust and credibility were relational, shaped by social hierarchies and affective dynamics — echoing Jasanoff [2004] and Wynne [1992] on the social embeddedness of expertise.

The fifth theme, Hope, Motivation, and Collective Purpose, addresses both RQ3 and RQ1 by examining how affective investment shaped expert collaboration and the circulation of knowledge. Emotions such as hope, pride, and civic responsibility sustained motivation and helped anchor scientific work amid exhaustion and institutional fatigue. Yet these positive affective resources were not equally distributed. Access to recognition, belonging, and emotional reward was shaped by institutional visibility and professional centrality — those more embedded in formal structures were better positioned to convert emotional investment into epistemic influence. In this sense, hope functioned as a marker of uneven authority within expert communities.

Participants described moments of collaboration and shared purpose, marked by a strong affective investment in something greater than their individual roles. As one frontline clinician recalled, “Everyone helped each other…I learned this, you learned that — tell us what you learned,” (RSC7) highlighting how collective practices of mutual learning were held together by relational emotion. Hope here is not abstract — it is an affective infrastructure that sustains participation. This collective hope was often rooted in interpersonal trust and in witnessing tangible scientific progress, such as the symbolic momentum of the vaccine rollout. “Because I trusted those specific people very much…I knew they were checking things properly, doing it right,” noted an institutional expert (RSI2), underscoring how trust became a motivation force in maintaining momentum amidst doubt. Although gender and other identity factors continued to shape power dynamics, the circulation of these emotions — and the shared sense of accountability to contribute to knowledge that would benefit society as a whole — was, powerful enough to reshape social relations among experts and facilitate the flow of knowledge.

Hope operated as a connective tissue, offering not just optimism, but a reconfiguration of expert solidarity under strain. One lab researcher shared, “I had to keep motivating myself… and I even liked it,” (RSL5) revealing how emotional investment could coexist with exhaustion — a duality that sustains labor in precarious conditions. For others, hope also redefined the meaning of science communication as a collaborative endeavor: “It gave me the opportunity to collaborate with people I didn’t know…I liked them, and I saw that we could work together,” as one institutional expert described (RSI2). Such moments show that emotional economies are not only about strain and containment but also about connection, reciprocity, and resilience.

5 Discussion

To reflect on our findings, we return to the three research questions that guided this study. In doing so, we aim to demonstrate how the emotional dynamics we documented intersect with knowledge-making practices, institutional roles, and hierarchies within expert communities during the COVID-19 crisis.

Regarding how emotions shaped the production and circulation of scientific knowledge, we found across all five themes that emotions were not peripheral to scientific processes but constitutive of them. Doubt, confusion, and epistemic fatigue shaped how knowledge was created, evaluated, and circulated. For example, in the theme Navigating Uncertainty and Epistemic Fragility, participants repeatedly described their emotional responses to incomplete data and evolving guidelines, which in turn influenced their willingness to adopt provisional protocols. As Ahmed [2004] theorizes, emotions “stick” to particular knowledge objects, giving them value or undermining their credibility depending on the emotional weight attached. These affective attachments influenced which knowledge was trusted, who was considered authoritative, and how scientific information traveled across institutional settings. In this sense, emotion became an organizing force in the epistemic infrastructures of pandemic response.

Emotions were also expressed both overtly -through narratives of burnout, moral conflict, or trust- and through silences, hesitations, and deferrals. This was especially visible in the themes Ethical Pressure and Moral Tension and Emotional Labor, Fatigue, and Solitude, where institutional constraints and role expectations led many participants to suppress or withhold emotional expression. For instance, emotional restraint was seen as a professional requirement, especially for those in public-facing roles. Yet such restraint often masked intense inner strain, highlighting the dual function of silence as both protection and repression. The affective burden was not evenly distributed: women and junior staff were more likely to report emotional collapse, solitude, and moral over-responsibility -suggesting that emotional labor was structured by professional and gendered expectations.

Institutional position and social identity profoundly shaped how emotions were both experienced and legitimized, highlighting the influence of institutional, gendered, and professional hierarchies on emotional dynamics. The theme Trust, Recognition, and Power Hierarchies shows that those in higher-status roles -often men or central institutional figures- received more validation and emotional recognition, while others had to “prove they weren’t an elephant,” as one participant put it. Lab scientists and women reported greater self-doubt, marginalization, and emotional fatigue, especially when their contributions were overlooked. Conversely, hope and collective pride- explored in Hope, Motivation, and Collective Purpose- were more readily accessible to those with higher institutional authority or access to collaborative networks. This points to the uneven distribution of epistemic authority and of affective validation within expert communities.

Our findings suggest that emotions do not merely reflect institutional conditions- they actively co-produce them. In Ahmed’s terms, affective economies are at work: certain emotions adhere more easily to specific roles, knowledge forms, or bodies, reinforcing hierarchies or disrupting them. Emotional labor becomes a form of epistemic labor, and silence itself emerges as an affective register through which expertise is enacted or withheld.

While rooted in the Greek context, several dynamics identified here (i.e. Tensions between expertise and political authority, the emotional costs of uncertainty, and the selective amplification of voices) resonate with experiences in other national settings during COVID-19. At the same time, the centralized advisory system and politicization of crisis management are context-specific. The study thus offers analytically transferable insights into how emotions shape expert communication under crisis.

These dynamics align with but also extend previous studies in science communication, which tend to focus on emotion in relation to public engagement [e.g. Davies et al., 2019; Valdez-Ward et al., 2024]. By shifting the lens inward (expert communities), we show that emotions are foundational to how scientific knowledge is made credible, shared, and contested. Our findings resonate with international work on affective dimensions of uncertainty [e.g. Engdahl & Lidskog, 2012; Lupton, 2013] but offer a situated view of how such dynamics play out within the Greek science-policy landscape.

PIC
Table 1: Thematic analysis table.

PIC

Figure 1: Thematic map.

PIC
Table 2: Interview participant overview.

6 Conclusion

This paper explores a lesser-studied aspect of science communication: the role of emotions within expert communities. Focusing on the COVID-19 pandemic in Greece, we examined the experiences of frontline healthcare workers, institutional experts, and laboratory scientists involved in the crisis’s epistemic and political management. Centered on the concepts of knowledge and uncertainty, we investigated how emotions shaped both the production and circulation of knowledge and how they intertwined with the experience and expression of uncertainty. We identified five themes that show how emotions attach to forms of knowledge, practices, and institutional relations.

Across all themes, emotions shaped epistemic practices and the power dynamics that determined who could produce, validate, or withhold knowledge. The findings emphasize that emotions are constitutive to science communication, deeply embedded in the relational, social, and political dimensions of expert practice. Both emotional expression and silence structure authority, credibility, and ethical boundaries within expert communities.9 Emotions function as mechanisms through which institutional relationships are either sustained or challenged, influencing how knowledge is communicated, legitimized, and received and circulated.

While our focus is on how emotional dynamics shaped epistemic processes within expert communities, these dynamics influenced experts’ relationships with the public, media, and policymakers. Despite institutional fatigue and emotional strain, many participants expressed a strong sense of civic responsibility, often feeling compelled to communicate clearly and act transparently amid uncertainty. This tension shows that emotional exhaustion did not lead to disengagement but often coexisted with renewed public commitment and solidarity.

Grounding the analysis in Greece offers a situated theorization of these dynamics, not as normative or exceptional, but as a lens for comparative research attentive to the institutional and relational conditions shaping expertise, emotion, and communication in crisis.

This study deepens our understanding of the relationship between emotions and science communication by moving beyond individual psychological accounts and expanding the analytical focus to include emotional dynamics within expert communities. This shift enables a more nuanced view of science communication as a relational, affectively charged process. Central to this perspective is the co-circulation of emotion and knowledge, which together shape epistemic practices and institutional dynamics. To trace these processes, we must attend not only to explicit emotional expressions but also to silences, deferrals, and withheld emotions — what we call meaningful affective registers. Studying emotion in science communication thus requires moving beyond visible expressions to include the affective weight of the unspoken. By examining these “negative spaces” — the silences, marginalities, and emotional residues that lie outside dominant narratives — we uncover the implicit emotional architectures that structure communication and reveal the power relations embedded in scientific and institutional life.

Our findings highlight the importance of an intersectional perspective in understanding how emotions shape science communication within expert communities. Institutional status, professional hierarchies, gender, and disciplinary background influenced whose emotions were legitimized, whose knowledge was recognized, and who carried the emotional burden.

This study has several limitations. It is a case-based design situated in Greece, which enables rich contextual analysis but constrains broader transferability. The purposive sampling was shaped by availability and by experts willing to participate during a period of institutional and emotional fatigue; interviews are also subject to recall and social desirability bias. While our sample covered multiple disciplines and institutions, it primarily reflects the national-level advisory landscape rather than regional dynamics. Interpretation was based on reflexive thematic analysis, which is inherently situated: emotional expressions and silences were read through our own positionalities and analytic commitments. These constraints mean that the findings are not statistically generalizable but are analytically transferable to other settings where expertise and affect intersect in conditions of crisis.

The study also offers key implications for institutional practice and science communication in times of crisis. First, emotional labor must be recognized as central to knowledge production under uncertainty, rather than dismissed as unscientific. Experts working in high-pressure, resource-constrained settings should not be expected to uphold norms that equate emotional detachment with objectivity. Institutions must move beyond the stigma surrounding emotional expression and support inclusive, flexible communication practices that accommodate diverse affective registers. Second, science communication should address not only informational accuracy but also the emotional conditions under which expertise is performed — promoting reflexivity, horizontal trust, and awareness of how affect shapes authority and decision-making.

Finally, we call for affectively attuned communication strategies that move beyond crisis management. Rather than treating emotion as a liability, institutions should embrace its constitutive role in scientific life by fostering reciprocal, accountable channels between experts, publics, and institutions, sensitive to power, grounded in trust, and open to the affective dimensions of scientific meaning-making.

Acknowledgments

The research for this paper was conducted in the context of the research project Networks of Transmission and Communication of Knowledge & Expertise: Tracing Critical Information Flows during the COVID-19 Pandemic (NETRAC-NeX). The project was hosted by the National and Kapodistrian University of Athens and was carried out within the framework of the National Recovery and Resilience Plan Greece 2.0, funded by the European Union — NextGenerationEU (Implementation body: Hellenic Foundation for Research and Innovation). We warmly thank Professor Manolis Patiniotis (PI) and Professor Stathis Arapostathis (senior researcher) for their continuous support. We are also grateful to the other members of the team Giannis Ninos and Eleni Tsatsaroni. We acknowledge the inspiring environment created by the project and all its participants, which provided valuable opportunities to reflect on themes connected to this study.

References

Ahmed, S. (2004). The cultural politics of emotion. Edinburgh University Press. https://doi.org/10.4324/9780203700372

Ahmed, S. (2010). The promise of happiness. Duke University Press. https://doi.org/10.1215/9780822392781

Ahmed, S. (2017). Living a feminist life. Duke University Press. https://doi.org/10.1215/9780822373377

Ahmed, S. (2018). Συν-αισθηματικές Οικονομίες [Affective economies]. In E. Avramopoulou & O. Tsiakalou (Eds.), Το συν-αίσθημα στο πολιτικό: ϒποκειμενικότητες, εξουσίες και ανισότητες στον σύγχρονο κόσμο (pp. 129–168). Nisos.

Athanasiou, A. (2020). Θεωρία φτιαγμένη από ιδρώτα [Sweaty theory]. Feministiqa, 3. https://feministiqa.net/theoria-ftiagmenh-apo-idrwta/

Berlant, L. (2011). Cruel optimism. Duke University Press. https://doi.org/10.1215/9780822394716

Braun, V., & Clarke, V. (2006). Using thematic analysis in psychology. Qualitative Research in Psychology, 3, 77–101. https://doi.org/10.1191/1478088706qp063oa

Braun, V., & Clarke, V. (2019). To saturate or not to saturate? Questioning data saturation as a useful concept for thematic analysis and sample-size rationales. Qualitative Research in Sport, Exercise and Health, 13, 201–216. https://doi.org/10.1080/2159676x.2019.1704846

Braun, V., & Clarke, V. (2020). One size fits all? What counts as quality practice in (reflexive) thematic analysis? Qualitative Research in Psychology, 18, 328–352. https://doi.org/10.1080/14780887.2020.1769238

Braun, V., & Clarke, V. (2022a). Thematic analysis: a practical guide. SAGE Publications Ltd.

Braun, V., & Clarke, V. (2022b). Toward good practice in thematic analysis: avoiding common problems and be(com)ing aknowingresearcher. International Journal of Transgender Health, 24, 1–6. https://doi.org/10.1080/26895269.2022.2129597

Burr, V. (2015). Social constructionism (3rd ed.). Routledge. https://doi.org/10.4324/9781315715421

Chordaki, E. (2025). Making sense of knowledge: feminist epistemologies in the Greek birth control movement (1974–1986). Cambridge University Press. https://doi.org/10.1017/9781009488433

Croak, A., & Walker, G. J. (2024). Hands-on climate engagement: principles for effective hands-on activities and demonstrations. JCOM, 23, N03. https://doi.org/10.22323/2.23030803

Davies, S. R. (2014). Knowing and loving: public engagement beyond discourse. Science & Technology Studies, 27, 90–110. https://doi.org/10.23987/sts.55316

Davies, S. R. (2019). Science communication as emotion work: negotiating curiosity and wonder at a science festival. Science as Culture, 28, 538–561.

Davies, S. R., Halpern, M., Horst, M., Kirby, D., & Lewenstein, B. (2019). Science stories as culture: experience, identity, narrative and emotion in public communication of science. JCOM, 18, A01. https://doi.org/10.22323/2.18050201

Drake, J. L., Kontar, Y. Y., Eichelberger, J. C., Rupp, S. T., & Taylor, K. M. (Eds.). (2016). Communicating climate-change and natural hazard risk and cultivating resilience. Springer. https://doi.org/10.1007/978-3-319-20161-0

Engdahl, E., & Lidskog, R. (2012). Risk, communication and trust: towards an emotional understanding of trust. Public Understanding of Science, 23, 703–717. https://doi.org/10.1177/0963662512460953

Flemming, D., Cress, U., Kimmig, S., Brandt, M., & Kimmerle, J. (2018). Emotionalization in science communication: the impact of narratives and visual representations on knowledge gain and risk perception. Frontiers in Communication, 3. https://doi.org/10.3389/fcomm.2018.00003

Gergen, K. (2001). Social construction in context. SAGE Publications Ltd. https://doi.org/10.4135/9781446219645

Gustafson, A., & Rice, R. E. (2019). The effects of uncertainty frames in three science communication topics. Science Communication, 41, 679–706. https://doi.org/10.1177/1075547019870811

Heidmann, I., & Milde, J. (2013). Communication about scientific uncertainty: how scientists and science journalists deal with uncertainties in nanoparticle research. Environmental Sciences Europe, 25, 25. https://doi.org/10.1186/2190-4715-25-25

Hochschild, A. R. (2003). The managed heart: commercialization of human feeling. University of California Press.

Hughes, S. (2024). Hearts and minds: the technopolitical role of affect in sociotechnical imaginaries. Social Studies of Science, 54, 907–930. https://doi.org/10.1177/03063127241257489

Humm, C., Schrögel, P., & Leßmöllmann, A. (2020). Feeling left out: underserved audiences in science communication. Media and Communication, 8, 164–176. https://doi.org/10.17645/mac.v8i1.2480

Jasanoff, S. (Ed.). (2004). States of knowledge: the co-production of science and social order. Routledge.

Jasanoff, S. (2003). Technologies of humility: citizen participation in governing science. Minerva, 41, 223–244. https://doi.org/10.1023/a:1025557512320

König, L., & Jucks, R. (2019). Hot topics in science communication: aggressive language decreases trustworthiness and credibility in scientific debates. Public Understanding of Science, 28, 401–416. https://doi.org/10.1177/0963662519833903

Kuntzman, L. E., & Drake, J. L. (2016). Introduction: an overview of crisis communication. In J. L. Drake, Y. Y. Kontar, J. C. Eichelberger, S. T. Rupp & K. M. Taylor (Eds.), Communicating climate-change and natural hazard risk and cultivating resilience: case studies for a multi-disciplinary approach (pp. 1–14). Springer.

Lupton, D. (2013). Risk and emotion: towards an alternative theoretical perspective. Health, Risk & Society, 15, 634–647. https://doi.org/10.1080/13698575.2013.848847

Lüthje, C. (2015). Science communication between risk and (un)certainty. JCOM, 14, R01. https://doi.org/10.22323/2.14010601

Mellor, F. (2016). Introduction: the communicative functions of silence in science. In F. Mellor & S. Webster (Eds.), The silences of science: gaps and pauses in the communication of science (pp. 13–40). Routledge.

Mellor, F., & Webster, S. (Eds.). (2017). The silences of science: gaps and pauses in the communication of science. Routledge.

Michael, M., Wilkie, A., & Ovalle, L. (2018). Aesthetics and affect: engaging energy communities. Science as Culture, 27, 439–463. https://doi.org/10.1080/09505431.2018.1490709

Riedlinger, M., Massarani, L., Joubert, M., Baram-Tsabari, A., Entradas, M., & Metcalfe, J. (2019). Telling stories in science communication: case studies of scholar-practitioner collaboration. JCOM, 18, N01. https://doi.org/10.22323/2.18050801

Rose, N., & Novas, N. (2005). Biological citizenship. In A. Ong & S. Collier (Eds.), Global assemblages: technology, politics and ethics as anthropological problems (pp. 439–463). Blackwell.

Silva Luna, D., & Bering, J. M. (2022). Varieties of awe in science communication: reflexive thematic analysis of practitioners’ experiences and uses of this emotion. Science Communication, 44, 347–374. https://doi.org/10.1177/10755470221098100

Sinai, S., Caffery, L., & Cosby, A. (2022). The culture of science communication in rural and regional Australia: the role of awe and wonder. JCOM, 21, N01. https://doi.org/10.22323/2.21060801

Sjöberg, L. (2007). Emotions and risk perception. Risk Management, 9, 223–237. https://doi.org/10.1057/palgrave.rm.8250038

Sturloni, G. (2005). Handling uncertainty. JCOM, 03, R01. https://doi.org/10.22323/2.03040701

Valdez-Ward, E., Ulrich, R. N., Bennett, N., Martinez-Maldonado, E., Mattheis, A., Treseder, K. K., Takahashi, B., & Menezes, S. (2024). Science communicators from marginalized backgrounds challenge STEM cultural norms to promote community belonging. JCOM, 23, A01. https://doi.org/10.22323/2.23040201

Wetherell, M. (2012). Affect and emotion: a new social science understanding. SAGE Publications Ltd. https://doi.org/10.4135/9781446250945

White, P. (2009). Introduction: the emotional economy of science. Isis, 100, 792–797. https://doi.org/10.1086/652019

Wynne, B. (1992). Misunderstood misunderstanding: social identities and public uptake of science. Public Understanding of Science, 1, 281–304. https://doi.org/10.1088/0963-6625/1/3/004

Wynne, B. (1996). Misunderstood misunderstandings: social identities and public uptake of science. In A. Irwin & B. Wynne (Eds.), Misunderstanding science? The public reconstruction of science and technology (pp. 19–46). Cambridge University Press. https://doi.org/10.1017/cbo9780511563737.002

Wynne, B. (1998). May the sheep safely graze? A reflexive view of the expert-lay knowledge divide. In S. Lash, B. Szerszynski & B. Wynne (Eds.), Risk, environment and modernity: towards a new ecology (pp. 44–83). SAGE Publications Ltd. https://doi.org/10.4135/9781446221983.n3

Xie, X.-F., Wang, M., Zhang, R.-G., Li, J., & Yu, Q.-Y. (2011). The role of emotions in risk communication. Risk Analysis, 31, 450–465. https://doi.org/10.1111/j.1539-6924.2010.01530.x

Notes

1. This discussion of the existing literature is not intended to be exhaustive, nor does it aim to present all relevant research. Rather, we have strategically selected works that best articulate the key themes and issues most pertinent to the scope of our paper.

2. For more on the role of emotions and feelings in science communication and technoscience, see Hughes [2024] and Humm et al. [2020].

3. For critical scholarship regarding the issues of trust and authority in science and knowledge production, see, Wynne [1996, 1998], Jasanoff [2003] and Jasanoff [2004].

4. For a seminal discussion of emotions as social forces shaping science communication, see Davies [2014].

5. For more on Ahmed’s theory on emotions see, Ahmed [2004, 2010, 2017]. For the relationship of emotions and knowledge based on Ahmed’s theory see, Chordaki [2025].

6. For the Thematic Analysis in Science Communication and the role of emotions see also, Silva Luna and Bering [2022].

7. The acronym corresponds to the Greek equivalent of the CDC: the National Organization of Public Health (NOPH) in Greek: Εθνικός Οργανισμός Δημόσιας ϒγείας (ΕΟΔϒ).

8. For confidentiality reasons names of the participants, when used, have been changed.

9. This paper focuses on the role of silence in science communication. For a more detailed analysis on this topic, see Mellor and Webster [2017]. For the importance of silence in science see, Mellor [2016].

About the authors

Evangelia Chordaki is a historian of science working on gender, and science communication in the late twentieth century. She is a Research Associate at the National Hellenic Research Foundation and has served as a Postdoctoral Research Fellow at Princeton University and Researcher at the University of Athens. She is the author of Making Sense of Knowledge: Feminist Epistemologies in the Greek Birth Control Movement (1974–1986) (Cambridge U.P., 2025) and editor of Queer(ing) Science, Queer(ing) Knowledge (Palgrave Macmillan, 2027).

E-mail: echorda@eie.gr

Maria Zarifi is a historian of science and Senior Researcher at the Department of Sociology, National and Kapodistrian University of Athens, specializing in the history of medicine and public health in modern times. Author of Science, Culture and Politics: Germany’s Cultural Policy and Scientific Relations with Greece 1933–1945 (2010) and numerous publications in peer-reviewed journals and collective volumes. Her research focuses on scientific networks, the political and cultural instrumentalization of science, and its entanglements with nationalism, imperialism, and the science-politics–society nexus.

E-mail: marzarif@soc.uoa.gr